2026-01-06 13:48:16
文章来源:北京冠领律师事务所
阅读:966
2023年底的深圳,寒意中夹杂着一丝潮湿。对年过七旬的郭丽艳而言,这个冬天格外漫长而冰冷。她唯一的儿子王平军,在与病魔抗争数月后,于2023年12月30日永远闭上了眼睛。

带着悲伤与茫然,郭丽艳在女儿陪伴下第一次踏上了南下的列车。然而,当她踏进儿子位于深圳的家门,面对儿媳李菁菁和两个年幼的孙辈时,她感受到除了丧亲之痛,还有一种难以言说的疏离与不安。
儿子生前从未立下遗嘱。他走后,名下的财产成了一团迷雾。郭丽艳隐约知道儿子在深圳打拼得不错,有房子有公司,但具体有多少,她一无所知。而儿媳李菁菁在悲痛之余,似乎也无意与她深入探讨遗产的安排。偶尔提及,也只是简单地说会照顾她,但具体如何继承分割,始终语焉不详。
一种本能的警觉让这位年迈的母亲感到不安。她担心自己儿子留下的财产,会在她不知情时被处置。更让她忧心的是,自己年老体弱,除了微薄的养老金再无收入来源,未来的生活该如何保障?
在女儿的建议下,郭丽艳鼓起勇气,找到了北京冠领(深圳)律师事务所,汪琴和徐玲玲两位律师经律所指派代理了本案。
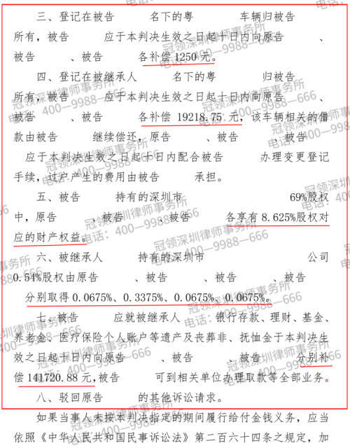
接受委托后,冠领律师首先向法院申请了调查令,全面调取被继承人王平军及配偶李菁菁名下的所有财产信息。调查结果显示,王平军名下有两处深圳房产、两辆汽车、多家公司的股权,以及数十个银行账户、基金、保险、养老金账户等,财产种类繁多,总额巨大。冠领律师详细梳理了上述遗产后,代理郭丽艳向深圳市某区人民法院提起了法定继承纠纷之诉。

庭审中,李菁菁及其子女的代理人称:李菁菁与王平军共同生活多年,尽了主要扶养义务,且两个孩子均未成年,需要李菁菁独自抚养,经济压力巨大,应予多分遗产。而郭丽艳虽年迈,但尚有女儿可依靠,不应多分割遗产。
冠领律师指出:
根据《民法典》规定,遗产为被继承人死亡时遗留的个人合法财产。王平军去世时,其父亲已先于他离世,第一顺序法定继承人为母亲郭丽艳、配偶李菁菁、儿子和女儿,共四人。案涉遗产原则上应均等继承,但郭丽艳曾经以务农为生,退休金每月不足200元,分割遗产时应予以多分。
对于房产、车辆等实物财产,鉴于李菁菁及子女仍在深圳生活,郭丽艳同意由李菁菁取得所有权并向其他继承人支付折价款;对于银行存款、基金等,应以王平军死亡时的余额为准进行分割,此后的支出应由李菁菁自行承担。
法院经审理,对本案作出了全面而平衡的判决:各方各继承25%的遗产份额,郭丽艳拿到股权及近75万元房屋折价款、银行存款等。
这场持续数月的遗产之争终于落下帷幕。判决书送达的那一刻,郭丽艳长舒了一口气。郭丽艳不仅获得了应得的遗产份额,更重要的是,她的合法权益得到了法律的确认和保护。(除办案律师外,文中人物均为化名)




撰写人:杨佳钰
审核主编:董振杰
稿件类型:原创B