2026-04-03 14:34:12
文章来源:北京冠领律师事务所
阅读:553
周林怎么也想不通,不过是动动手指转发几条信息,怎么就把自己送进了看守所?看着铁窗外淅淅沥沥的秋雨,他心里满是委屈:“我既没开赌场,也没逼人赌博,两年下来才赚了3500块钱,怎么就犯罪了?”这点“辛苦钱”此刻像一块巨石压在他的心头,让他在冰冷的监室里夜不能寐。

时间回溯到2023年春。35岁的周林在广东经营一家小餐馆,收入微薄,勉强糊口。在一次老乡聚会上,他结识了吴刚,两人聊得投机。一天,吴刚神秘兮兮地找上周林:“老弟,你上次不是说没钱嘛,我这儿有个赚外快的路子,只要转发六合彩外围码单,就能按比例抽水钱,非常简单。”周林犹豫了一下,但想到家中年迈的父母和刚上小学的孩子,便咬牙答应了。他安慰自己:我不过是帮人传个信,应该不会有什么大问题。
两年间,周林通过微信与吴刚、王杰等人频繁联系,接收下线投注后向上家转账,经手的赌资流水竟累计超100万元。而他真正到手的,不过是3500元的“辛苦费”。
2025年11月19日,警察敲响了周林家的门,带走了周林。两天后,当周林妻子收到《刑事拘留通知书》时,这个普通家庭的平静生活瞬间崩塌。她无法接受,平日里老实巴交的周林,怎么就摊上了“赌博罪”这种大事!心急如焚的她找到北京冠领(深圳)律师事务所,律所指派经验丰富的律师吴飞翔承办此案。
接受委托后,律师第一时间前往看守所调阅全部案卷材料,同时安排会见周林。通过详细阅卷,律师发现公安机关已掌握充分证据,赌博犯罪事实已定,接下来重点便是劝说周林认罪认罚,以此争取从轻处理。
会见时,周林微微佝偻着背,双手紧扣,拇指来回摩挲:“律师,我真的不知道这是犯罪,我只是帮朋友传个话,才赚了3500,家里还有老人孩子等着我养活啊!”吴律师察觉到周林的焦虑,向其耐心解释:“周先生,您先别着急,法律对赌博犯罪是有明确规定的。只要是以营利为目的,聚众赌博或者以赌博为业的行为,都构成赌博罪。您虽然没有亲自参与赌博下注,但您通过通讯工具组织赌博活动,接收投注、传递信息、抽头渔利,这在法律上就是‘聚众赌博’的行为。您经手的赌资流水超过了100万,这已经不是简单的‘帮忙’,而是犯罪链条的一环。”

周林听完,眼泪夺眶而出:“吴律师,那我现在该怎么办?”吴律师继续说道:“现在最重要的是端正态度如实供述罪行,认罪认罚,同时主动退赃,预缴罚金,努力争取宽大处理。”
在吴律师的释法明理之下,周林逐渐明白事情的严重性,也认识到自己的错误。他擦干眼泪:“吴律师,你说得对,我认罪。”随后,周林签署了《认罪认罚具结书》。为表达悔罪诚意,吴律师协调家属退赃并预缴罚金。当3500元违法所得全额退缴、6000元罚金预缴完成时,检察机关已提起公诉,建议判处周林有期徒刑八个月,并处罚金六千元。
庭审辩护环节,律师指出:“被告人周林在共同犯罪中仅起信息传递的辅助作用,依法应认定为从犯;其主观恶性较轻,系初犯、偶犯,犯罪动机仅为补贴家用;虽经手赌资流水较大,但个人实际获利仅3500元;更重要的是,周林已在庭审前全额退缴违法所得并预缴罚金,充分体现了悔罪诚意。根据认罪认罚从宽制度,恳请法庭对周林减轻处罚。”
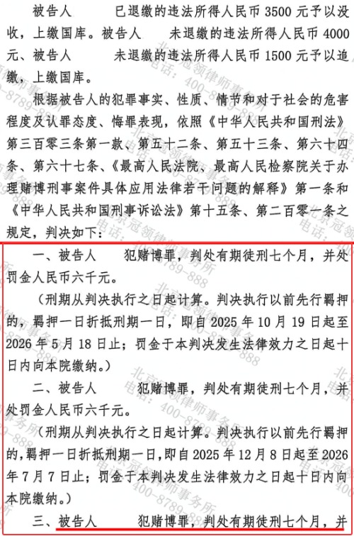
公诉机关结合辩护意见及退赃情节,依法调整量刑建议,将原建议的八个月有期徒刑调整为七个月。法院最终采纳该建议,判决周林犯赌博罪,判处有期徒刑七个月,并处罚金人民币六千元。
法律红线不容触碰,但真诚悔罪永远是通向救赎的道路。这个案例警示我们,再小的违法所得背后,都可能隐藏着巨大的法律风险。当错误已发生,积极补救才是明智之选。(除代理律师外,案涉人员均为化名)



撰稿人:朱晋依
审稿人:段光平
文章类型:原创B